Photography
Design
Photography
Design
Sebastian Zhong

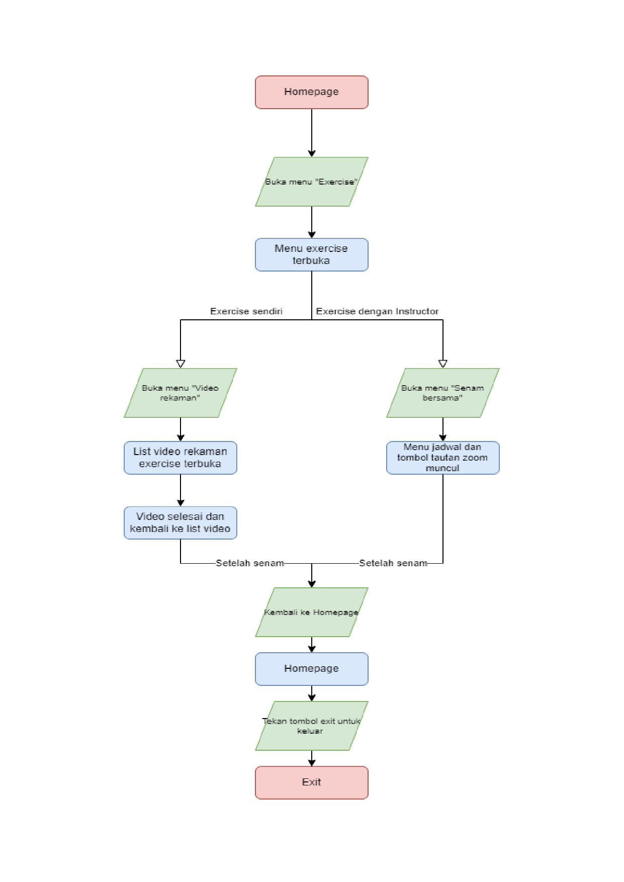
Exercise App: I Got Your Back

You may also like

National Mandarin Competition (Poster Design): 亦步亦趨
2022
University News App: UMN News
2022
E-Commerce App Redesign: UNIQLO
2022
Infographic Poster: Helvetica Typeface
2020
Social Media Design
2025
Web Display Ad: Vincer Apparel Independence Day Special
2021
Advertising Poster: Canon IVY CLIQ
2022
Cover Arts: VOISART
2023
Pet Care App: WoofWalk
2022
Tourism Website: Inner Beauty of Lake Toba
2021
↑Back to Top
Powered by Adobe Portfolio